用户∶  密码∶   

软件开发环境国家重点实验室研究成果荣获中国电子学会自然科学奖一等奖

Jan 23, 2022 04:48 PM

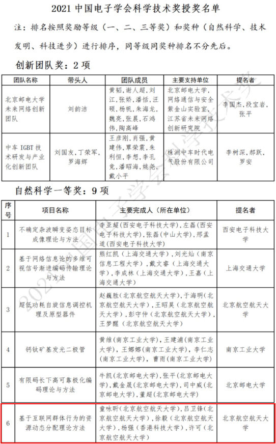
日前,中国电子学会公布了2021年科学技术奖评选结果,yl23455永利软件开发环境国家重点实验室的研究成果“基于互联网群体行为的资源动态分配理论方法”荣获中国电子学会自然科学奖一等奖,成果主要完成人包括yl23455永利官网童咏昕、吕卫锋、徐毅、许可和香港科技大学杨强。

线下服务资源有效地分配给线上大规模用户是提升互联网经济效率的核心计算问题之一,已成为共享交通与智慧物流等互联网经济的共性基础。其本质是一个由有限资源供给与大规模用户需求之间矛盾形成的复杂问题。项目组在973计划与国家自然科学基金等项目的支持下,历经十余年的研究探索,揭示了大规模互联网群体用户的行为规律,发现了引导供需平衡的动态激励机制,建立了基于互联网群体行为的资源动态分配理论方法。代表性论文得到了百余位院士和ACM/IEEE Fellow的正面评价,所建立的资源动态分配方法获国际数据挖掘领域顶级竞赛KDD Cup 2020全球冠军,相关成果被交通技术管理部门和共享交通与智慧物流服务等领域的互联网平台广泛应用,累计用户规模过亿。

友情链接

国际交流

新闻公告

党风廉政

党群动态 工会
yl23455永利

通讯地址:北京市海淀区公司路37号  邮政编码:100191

电子邮箱:scse@buaa.edu.cn

版权所有:yl23455永利集团(Macau)官方网站-Official website